INFORMACIÓN

Papeles del Psicólogo es una revista científico-profesional, cuyo objetivo es publicar revisiones, meta-análisis, soluciones, descubrimientos, guías, experiencias y métodos de utilidad para abordar problemas y cuestiones que surgen en la práctica profesional de cualquier área de la Psicología. Se ofrece también como foro para contrastar opiniones y fomentar el debate sobre enfoques o cuestiones que suscitan controversia.

PAPELES DEL PSICÓLOGO
  • Director: Serafín Lemos Giráldez
  • Última difusión: Enero 2024
  • Periodicidad: Enero - Mayo - Septiembre
  • ISSN: 0214 - 7823
  • ISSN Electrónico: 1886-1415
CONTACTO
  • Dirección: c/ Conde de Peñalver 45, 5º
    28006 Madrid
  • Teléfono: 91 444 90 20
  • Fax: 91 309 56 15
  • Email: papeles@cop.es

Papeles del Psicólogo, 2000. Vol. (77).




LOS ADOLESCENTES Y EL CONSUMO DE DROGAS

Elisardo Becoña Iglesias

Universidad de Santiago de Compostela

El consumo de drogas constituye en la actualidad un importante fenómeno social que afecta especialmente a los adolescentes, La prevalencia del uso y abuso de drogas en la etapa adolescente y adultez temprana son altas, Ante la alta disponibilidad, en la actualidad los adolescentes tienen que aprender a convivir con las drogas, tomando decisiones sobre su consumo o la abstinencia de las mismas. El proceso de socialización, con la familia, amigos, escuela y medios de comunicación es importante en ello. La percepción de riesgo y los factores de riesgo, junto al ocio, tiempo libre y vida recreativa, son elementos que debemos considerar para comprender esta problemática. Los psicólogos tenemos un importante papel que cumplir tanto para explicar esta compleja conducta como para la puesta en práctica de programas adecuados y eficaces de prevención y tratamiento.

The drug consumption constitutes an important social phenomenon that affects especially at the adolescents in this moment. The prevalence of drug use and abuse in the adolescent stage and early adulthood are high. With a great disponibility the adolescents have to learn how to life with the presence of drugs, making decisions about their consumption or abstinence. The socialization process, with the family, friends, school and mass media, it is important in it. The risk perception and the risk factors, as the leisure, free time and recreational life, are elements that we should consider to understand this problem. The psychologist have an important role as to explain this complex behavior as to carry out in the practice of appropiate and effective programs of prevention and treatment to drug use, abuse and dependence.

Aunque el consumo de drogas ha existido a lo largo de la historia en las últimas décadas ha tomado una nueva dimensión. Hoy es clara la relación directa entre sociedad desarrollada y consumo abusivo de drogas. Estos consumos son distintos a los consumos puntuales y ritualizados de otras culturas o de la nuestra en otros momentos históricos. Dicho cambio se ha producido debido a que el comercio internacional se ha hecho, en palabras de Westermeyer (1996), fiable, rápido y económico en las últimas décadas. A ello hay que añadir la "miniaturización" de las sustancias, en el sentido de que con poca cantidad de una sustancia, que ocupa poco espacio y es fácil de transportar, puede proporcionar un gran número de dosis (ej., las miles de dosis a partir de un kilo de heroína, cocaína o el escaso peso de cada pastilla de drogas de síntesis). Además, si la sustancia es fácil de transportar (por su peso, aislamiento, duración, etc.), y puede proporcionar grandes beneficios, es claro que las estrategias de márketing, introducción y distribución van a cobrar gran relevancia. Esto se facilita por el valor que se le da al dinero en nuestro sistema social y a los pocos escrúpulos que tienen algunas personas en obtenerlo, sea de modo legal o ilegal. No se olvide que sustancias que hoy nos parecen cotidianas (ej., heroína, cocaína, drogas de síntesis), hace algunas décadas, no era posible conseguirlas fácilmente, aunque algunas personas las traían en sus viajes a otros países. La única excepción son las drogas legales, el tabaco y el alcohol, especialmente este último, que es nuestra droga "social" en el sentido histórico, y así se sigue manteniendo en el presente para una gran parte de la población. Es bien sabido que algunos consumos de drogas legales se hacen de modo ritual (ej., brindar con champán ante acontecimientos importantes, el regalo de un puro al varón en una boda y los cigarrillos a la mujer). Otra cuestión importante son las consecuencias que acarrea en la salud su consumo (tabaco) o consumo abusivo o dependencia (alcohol), que a nivel cuantitativo son las más relevantes desde una perspectiva de salud pública, y no siempre asumidas por el conjunto de la población. No debe olvidarse los intereses económicos que subyacen a las mismas y el bloqueo sistemático a las acciones de control por parte de los lobbis interesados en no perder ni una sola peseta de su negocio, su rentable negocio.

En este contexto se sitúan aquellas personas que por su desarrollo evolutivo inician la adolescencia, y se encuentran con una gran disponibilidad de distintas drogas, tienen que decidir si van o no a consumir las mismas y, si las llegan a probar, si van a continuar o no con dicho consumo. Aparte, tenemos que hablar de tipos de drogas, ya que son varias las existentes (ej., alcohol, tabaco, heroína, cocaína, hachís, drogas de síntesis, etc.), con lo que las posibilidades de acceso a distintas sustancias psicoactivas son diversos y las posibilidades de adicción a unas y a otras es hoy mayor que en otras épocas históricas.

El CONSUMO DE LAS DISTINTAS DROGAS EN LA ACTUALIDAD

El consumo actual de las distintas drogas está claro que es inmensamente superior al de, por ejemplo, hace 50 años. Hoy las drogas se han generalizado de modo importante. Los últimos datos disponibles en España, y más fiables, la encuesta escolar de 1998, realizada por el Plan Nacional sobre Drogas (2000), representativa a nivel nacional de los jóvenes escolarizados entre 14 y 18 años de edad, confirma esto. Como podemos observar en la tabla 1, el consumo de alguna droga en los últimos 12 meses es alta, fundamentalmente el alcohol (sobre el 80%) seguido del tabaco y del cannabis (entre un 20 y un 30% dependiendo de los sexos). Y, si se analizan los consumos en los últimos 30 días los datos son preocupantes: un 65.8% alcohol, un 28.3% tabaco, un 17.2% cannabis, y el resto de las sustancias entre un 1.6 y un 2.4%. Nótese que el patrón de consumo suele ser el de policonsumidor, de ahí que no podemos sumar las cifras anteriores, ya que daría más del 100%, y ello sería incorrecto. De los anteriores datos destacaríamos el alto consumo de alcohol, que en una parte de los casos van a ser bebidas de alta graduación y en fines de semana, con el nuevo patrón de consumo que clásicamente se consideraba anglosajón (una alta ingestión de bebidas alcohólicas en un corto período de tiempo con la consecuencia en muchos casos de la borrachera), pero que parece que en pocos años será también el nuestro, a diferencia del estilo de beber latino/mediterraneo (dosis bajas, habitualmente de vino, todos los días). Le sigue el consumo de tabaco, asociado en los adolescentes a una publicidad incisiva y orientada especialmente a ellos para así las compañías tabaqueras conseguir nuevos adictos ante las personas de mediana edad que dejan de fumar por sus problemas de salud o porque les han hecho formalmente la recomendación médica de que tienen que dejar de fumar. Y, a corta distancia del tabaco, está el consumo de cannabis, que se ha ido convirtiendo en una droga casi normalizada, por el alto nivel de consumo en jóvenes, una cultura específica que lo rodea y cierta industria que se va montando a su alrededor (revistas, productos, música, etc.). El resto de las sustancias consumidas es preocupante, pero realmente lo más preocupante son las primeras sustancias que hemos hablado, por el alto porcentaje de prevalencia en jóvenes. Las drogas ilegales (ej., cocaína, speed, éxtasis) son las que consumen una parte de los jóvenes en la etapa de prueba pero sólo una parte de ellos llega a ser dependiente. Tanto en ésta como en las anteriores la prueba puede llevar o no al abuso o a la dependencia. Ésta es una importante cuestión que si pudiesemos contestar claramente nos permitiría conocer con exactitud cúal será la magnitud del consumo futuro de los hoy jóvenes.

Pero ya podemos adelantar que el dato cierto es que analizando las encuestas realizadas a la población escolar española (se hace cada dos años), entre los años 1994 y 1998, se aprecia claramente un incremento de consumo en varias sustancias, como el cannabis (del 18.1% al 25%, respecto al consumo en los últimos 12 meses), cocaína (1.7% al 4.1%, respecto al consumo en los últimos 12 meses) y sustancias volátiles (1.8% al 2.7%, respecto al consumo en los últimos 12 meses), mientras que el consumo de éxtasis desciende (3% en 1994, 2.9% en 1996 y 2.5% en 1998, para el consumo en los últimos 12 meses); las demás se mantienen mas o menos estables. Como indica dicho estudio, y conocemos por la literatura empírica, una parte del mayor o menor descenso del consumo de sustancias en tan pocos años depende de la disponibilidad y también de la percepción del riesgo asociado a cada droga. Éste es un aspecto que sirve para explicar el mayor o menor consumo en un momento determinado del tiempo.

Tampoco hay que olvidar que el consumo de tabaco y alcohol incrementa la probabilidad de consumir marihuana (Becoña, 1999). Y, de los que consumen marihuana una parte de ellos tiene una mayor probabilidad, respecto a los que no la consumen, de consumir otras drogas como la heroína o la cocaína. Esto no significa que todos los que consumen marihuana pasen a consumir cocaína o heroína; sólo pasarán a consumirla una parte de ellos. Ni tampoco significa que una parte significativa de los que consumen marihuana a esas edades no la dejen definitivamente en el futuro o queden en consumos bajos o esporádicos. Esto debe saberse porque precisamente los programas preventivos de drogas, con buen criterio, se orientan a la prevención del consumo de drogas legales y de la marihuana. Con ello se pretende prevenir directamente el consumo de estas sustancias e, indirectamente, el de las que la sociedad clásicamente considera como drogas (heroína, cocaína, LSD, etc.).

Lo anterior entra en muchas ocasiones en contradición con la conducta que observan, a nivel de consumos, de los adultos; esto es, de las personas más cercanas a los adolescentes (padres, familiares, profesores, vecinos del barrio, etc.). Tan drogas son la nicotina y el alcohol como la heroína y la cocaína. Y, muchos adultos tienen dependencia de la nicotina y abusan o tienen dependencia del alcohol. Este aspecto no hay que pasarlo por alto. Al final una sociedad es más o menos adicta en función de todos sus miembros, y los adolescentes son una parte de la sociedad pero no la es toda. Ni mucho menos se puede pensar que el consumo de drogas (de todas las drogas) se centra exclusivamente, o fundamentalmente, en ellos. Los datos no nos muestran esto.

¿POR QUÉ SE CONSUMEN DROGAS?

Se han planteado distintas teorías etiológicas o con un intento explicativo global acerca del consumo de drogas. Éstas se han centrado fundamentalmente en adolescentes por ser la edad en la que las personas se inician en el consumo de drogas. Podemos afirmar que hay un considerable acuerdo, tal como reflejan los modelos y teorías explicativas sobre el consumo de drogas, de que el problema del uso y abuso de drogas no se da aisladamente. Es habitualmente un elemento más de otras conductas problema que tiene el individuo. Éstas pueden ir desde factores de predisposición, fracaso escolar o bajo rendimiento académico (Takanishi, 1993), pobreza (Jessor, 1993), problemas familiares, problemas y trastornos psicológicos, etc., por citar sólo algunas de las más importantes. También hoy sabemos que en los adolescentes los problemas de salud física están interrelacionados con los problemas de salud mental (Kazdin, 1993). Lo cierto es que, como ha demostrado claramente el estudio de seguimiento de Jessor, Donovan y Costa (1991), la mayor implicación en conductas problema en la adolescencia y juventud se relaciona con tener luego tambien mayor cantidad de conductas problema en la vida adulta, lo que sugiere una continuidad en la implicación en las conductas problema a lo largo del tiempo. De ahí que la prevención sea conveniente aplicarla en edades tempranas.

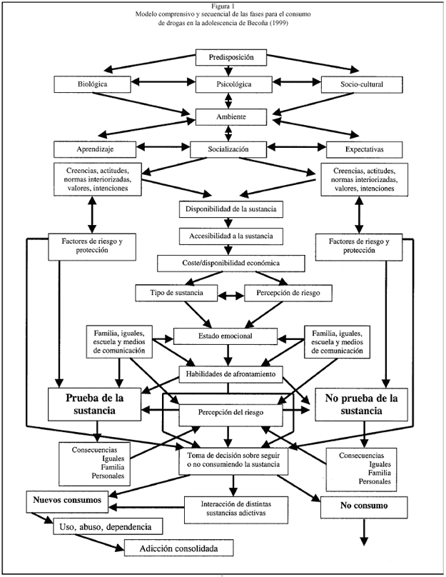
En la figura 1 exponemos un modelo comprensivo y secuencial para explicar las fases por las que pasa una persona para consumir o no drogas, el cual puede verse ampliamente descrito en Becoña (1999). Por cuestiones de espacio no lo desarrollaremos aquí pero algunos de los elementos básicos del mismo se expondrán a continuación referido a los adolescentes en relación con el consumo de drogas.

DROGAS Y ADOLESCENCIA

La adolescencia es una edad crítica para la formación de la persona. En la misma tiene que desarrollarse a nivel físico, emocional, social, académico, etc. La búsqueda de la autonomía e identidad son elementos definidores de la misma. Esto se va a ver favorecido o no por su historia previa, por el apoyo/no apoyo y comprensión de su familia, existencia o no de problemas en la misma, grupo de amigos, etc. Tampoco se debe olvidar que la adolescencia es un largo período de tiempo que luego continuará en la vida adulta. El consumo de drogas es uno de los aspectos con el que se tiene que enfrentar y decidir la persona en función de su medio socio-cultural, familiar, de sus amigos, etc. Debemos ser conscientes de que la experimentación con las drogas se ha convertido en un hecho habitual en los adolescentes de las sociedades desarrolladas (Blackman, 1996). Un gran número de ellos experimentan con el tabaco y el alcohol, en un lugar intermedio el hachís, y en menor grado con otras sustancias, como ya hemos visto anteriormente. Una experimentación temprana con estas sustancias facilita la posterior experimentación con otras sustancias. Saber convivir con las drogas (Funes, 1996) y saber que un porcentaje muy elevado de adolescentes van a consumir drogas, es un hecho que hay que saber, conocer y reconocer, para poder actuar y ayudar a estas personas.

Todo ello sugiere la relevancia de la etapa adolescente respecto al inicio en el consumo de drogas. Lo cierto es que la historia se ha acelerado en el último siglo respecto a los siglos anteriores y en cada década o dos décadas tenemos una generación nueva o cohorte nueva que se diferencia de la anterior en gustos, modo de vestir, metas, etc. Algunos autores han analizado este fenómeno en Norteamérica, sugiriendo que allí la actual generación podría llamarse la "generación X", contrapuesta a la anterior, la del gran boom demográfico y llena de oportunidades de todo tipo, respecto a la actual. Las personas de esta generación X se caracterizarían respecto a la anterior por tener una visión negativa sobre el futuro, baja autoeficacia escolar, poca expectativa laboral, todo lo cual favorece los problemas relacionados con conseguir la autonomía, la independencia y la autoidentificación (Takanishi, 1993). El modo en que nuestra sociedad trata a sus adolescentes depende, en parte, en el modo en que ella interpreta sus conductas (Quadrel, Fischfoff y Davis, 1993). Una explicación ampliamente extendida es que los adolescentes llevan a cabo conductas de riesgo que ellos ignoran o que infraestiman, pero que probablemente tengan consecuencias negativas. Esta es la hipótesis de la invulnerabilidad percibida (por ej., la creencia que existe entre los adolescentes de que no tienen que utilizar anticonceptivos porque las relaciones sexuales no van a producir el embarazo, poder adquirirse el VIH, etc.). Sin embargo, esto que le ocurre a los adolescentes, les ocurre de igual modo a los adultos. Por ello Quadrel et al. (1993) salen en defensa de los adolescentes, dado que se quiere llevar a cabo con ellos un paternalismo que los estigmatiza, les niega sus derechos a gobernar sus propias acciones, verlos como un problema social, y pretendiendo interferir con la experimentación que es una parte esencial de la adolescencia.

EL PROCESO DE SOCIALIZACIÓN

El proceso de socialización está en la base, con frecuencia, del posterior consumo o no de drogas. De modo especial, el medio familiar ocupa un lugar destacado (Hops, Duncan, Duncan y Stoolmiller, 1996). Es en el seno de la familia donde la persona se socializa, aprende y adquiere tanto creencias, como actitudes, normas sociales interiorizadas, valores, intenciones y hace a partir de ellas unas u otras conductas. El aprendizaje, la observación, las consecuencias de las acciones, etc., van poco a poco moldeando el modo de ser del niño y posteriormente del adolescente.

Hoy sabemos que la familia tiene más importancia de lo que se pensaba hace años, en relación con los iguales, en la adolescencia (Kandel, 1996). De ahí que una buena educación familiar es importante. Por contra, sabemos que los problemas familiares se han incrementado de modo acusado en las últimas décadas. En España, por ejemplo, en el año 1994 hubo 196.000 matrimonios, 47.500 separaciones y 31.500 divorcios (Cáceres, 1998). Estas cifras aumentan año a año. Dada la relación existente entre separación y divorcio, con la aparición concomitante o posterior de distintos problemas y psicopatología en una parte importante de los hijos de estas personas, como trastornos psicopatológicos, fracaso escolar, etc., éste es un importante factor de vulnerabilidad para distintas conductas problema. Se han propuesto distintas explicaciones para la existencia de un mayor número de problemas maritales, junto a separaciones y divorcios, que hace décadas, como la existencia de factores sociales y económicos que caracterizan a la sociedad actual, trabajar ambos cónyuges fuera de casa, tener menos tiempo disponible para dedicarle a los hijos, primar la creencia de que los hijos solo quieren cosas materiales y no afecto, pensar que los hijos son una cosa más, etc. De ahí que, los programas preventivos en personas con vulnerabilidad o problemas en la esfera familiar, son otra vía importante para conseguir mejorar la salud mental de las personas. Y, también, para reducir el consumo de las distintas drogas, ya que a mayor número de problemas, mayor probabilidad de consumo de drogas.

El grupo de iguales constituye un grupo de referencia para los adolescentes de gran importancia. Con ellos adquieren una visión distinta del mundo a la que reciben de sus padres y de la misma escuela. En el grupo de iguales se sienten protegidos, entendidos y como parte importante de algo. Son un elemento importante tanto para su desarrollo psicológico como social. Tanto la familia como la escuela inciden en ellos de modo directo e indirecto. El buen de los iguales, de su dinámica y de las demás variables que inciden en este elemento primario de socialización en cada momento histórico concreto, es imprescindible para llevar a cabo cualquier acción efectiva con ellos. Pero la interrelación entre el grupo de iguales, la familia y la escuela es más relevante de lo que se creía (Kandell, 1996), de ahí que unos influyen en los otros (ej., la familia puede evitar activa y efectivamente que su hijo/a se implique en un grupo de iguales consumidores). Esto también nos lleva a no olvidar nunca al individuo. Es el actor y parte básica de lo que estamos tratando. Hay elementos importantes en la vida del niño y del adolescente que van a tener gran relevancia en su vida adulta. Se han estudiado muchas variables de tipo personal, como la autoestima, la frustración, la ira, la búsqueda de sensaciones, etc. Estos elementos son relevantes para su funcionamiento constituyendo junto al aprendizaje y la inteligencia la parte psicológica más importante de la persona. Estas variables, como otras, se han considerado de modo separado, pero parece más adecuado verlas de cara a la prevención junto a las demás, porque por sí mismas tienen poco valor explicativo.

PERCEPCIÓN DE RIESGO Y FACTORES DE RIESGO

La percepción del riesgo es una variable de gran relevancia para explicar el consumo o no de una sustancia psicoactiva Las personas toman decisiones en función de las consecuencias positivas que van a obtener y evitan las consecuencias negativas. Si perciben que algo les va a acarrear dichas consecuencias negativas no lo harán. Por ello, la concepción que se tiene sobre las distintas drogas, que depende tanto del uso, como de las creencias y de la propia construcción social sobre la sustancia, influye en su consumo. En ocasiones puede haber sesgos sobre los efectos de las sustancias, en un sentido o en otro. Por ello es de gran relevancia proporcionar información correcta y tener siempre presente que el objetivo de una persona es tener las suficientes habilidades para enfrentarse adecuadamente al mundo circundante y tener una buena adaptación en el mismo.

Hoy sabemos que hay un conjunto de factores de riesgo y de factores de protección, asociados al consumo de drogas, que nos permiten conocer qué personas están en mayor riesgo de consumir y aquéllas que tienen mayor protección para no consumir. En la tabla 2 indicamos los factores de riesgo propuestos por Petterson, Hawkins y Catalano (1992). Ello facilita conocer qué adolescentes son más vulnerables a las mismas y, en función de ello, es posible desarrollar programas preventivos. Recientemente, con buen acierto, se han diferenciado los programas preventivos en universales (para todos los adolescentes), selectivos (para un subgrupo de adolescentes que tienen mayor riesgo) e indicados (para un subgrupo concreto de alto riesgo, que ya consumen o que tienen problemas de comportamiento).

El consumo de drogas no suele ir solo, sino unido a otras conductas desviadas, antisociales o consideradas problemáticas socialmente. Detectar los adolescentes vulnerables a este tipo de problemas es de gran relevancia tanto para ellos como para el resto de la sociedad. Esto también nos debe dejar claro que la mejora en el bienestar social (ej., reducción de la tasa de paro, aumento de las oportunidades, buenas escuelas para todos, etc.), biológico (facilidad de acceso a la sanidad, posibilidad de hacer chequeos periódicos, etc.) y psicológico (crianza adecuada con una buena interacción con la familia y un buen nivel de afectividad; poder desarrollar sus capacidades y expresar sus opiniones; preservar la salud mental, etc.) de las personas, puede ser una de las mejores formas de hacer prevención para el consumo de drogas.

Además, son varios los factores que hacen que las personas no se comporten saludablemente, (Bayés, 1990; Becoña y Vázquez, 2000): 1) por el carácter placentero (reforzante) de la mayor parte de las consecuencias que siguen a muchos comportamientos nocivos, así como a la inmediatez de sus efectos, 2) lo dilatado del tiempo que, normalmente, separa la práctica de los comportamientos nocivos, de la aparición de la enfermedad en su estado clínico diagnosticable, 3) el hecho de que mientras las conductas no saludables (ej., carcinógenas) proporcionan siempre, o casi siempre, una satisfacción real e inmediata, la aparición de enfermedades o de otros efectos nocivos son remotas y poco probables, 4) el convencimiento del poder sin límites de la medicina y de su tecnología para solucionar cualquier problema que podamos llegar a padecer, 5) por el sistema cultural, que a través de distintas creencias y por su arraigo suele mantener y "justificar" prácticas no saludables, pero socialmente correctas, y 6) el cambio como un proceso cíclico y lento más que rápido y lineal, en muchos casos caracterizado por la recaída. Muchos adolescentes no ven los problemas que pueden causar las distintas drogas o las conductas de riesgo que realizan a corto plazo; ven que esos son problemas muy lejanos y que no van con él, si es incluso que llega a plantearse que pueden llegar a causarle problemas (ej., emborracharse).

OCIO, TIEMPO LIBRE, VIDA RECREATIVA Y CONSUMO DE DROGAS

Un nuevo fenómeno que empieza a emerger con fuerza para explicar el consumo de drogas, tanto ocasionalmente como a nivel de abuso y dependencia, en adolescentes, es el consumo recreativo de drogas (Calafat, 1999; Calafat et al., 1999). Es indudable que el ocio y tiempo libre se está convirtiendo cada vez más en un fenómeno característico de las sociedades más avanzadas, entre las que nos encontramos. El trabajo va quedando poco a poco relegado a algo, que sin dejar de ser importante, nos ocupa sólo una parte del día, nos deja varios días libres a la semana y nos permite tiempos de descanso (vacaciones) largos. Esta concepción del trabajo ha impregnado la vida social y se aplica por igual a los estudiantes, incluso en mayor grado. Esto es muy distinto a otras épocas históricas en donde la lucha por la supervivencia era lo más importante y, por desgracia, sigue siendo así todavía hoy en muchos continentes, especialmente en los países considerados del tercer mundo. En este contexto la cultura del ocio ha ido cobrando fuerza e importancia en los últimos años en nuestro país, donde además ya se ha convertido en una floreciente industria que, a su vez, proporciona muchos puestos de trabajo. Unido a ello, nuestras características socioculturales, facilitan una cultura del ocio, aparte del turismo, el clima y el gran número de días de que disponemos a lo largo del año para estar de asueto. El fin de semana (dos días o tres si se incluye el viernes por la tarde-noche), aparte de puentes, festivos y vacaciones, permite hoy disponer a muchas personas de una gran cantidad de tiempo libre que hay que ocupar. Lo que es una gran consecución social, la cada vez mayor liberación del trabajo, y disponer de mayor tiempo libre para cada uno cultivarse como mejor crea conveniente, puede ser un elemento favorecedor del consumo de drogas si éstás están asociadas a una parte de ese ocio y tiempo libre.

Como es bien sabido, en los jóvenes se ha producido en los últimos años una importante transformación de la diversión y de los hábitos de consumo asociados con ella. La vida recreativa, el pasarlo bien, el salir de marcha, se ha convertido en un nuevo fenómeno, más que por nuevo, ya que la gente se ha divertido siempre, por sus nuevas características. Además, este nuevo fenómeno ha estado asociado en parte importante, en sus inicios, al consumo de éxtasis, para pasarlo mejor y aguantar la noche, a la baja percepción de riesgo de su consumo, al cambio de los horarios de diversión, al surgimiento de los "afters", o lugares de diversión desde altas horas de la madrugada hasta la mañana, las rutas del bacalao, etc., todo lo cual ha constituido un nuevo modo de divertirse que no existía hace unos años. Y, esta nueva forma de diversión, se asocia en una parte de los que participan en ella a un consumo de sustancias para "aguantar" mejor la noche y pasarlo bien. De ahí la asociación entre vida recreativa y consumo de drogas. En todo caso nunca hay que olvidar que cuando hablamos de consumo de drogas hay que conocer el dato epidemiológico real, en el sentido de que siempre hay más personas jóvenes, si nos referimos a ellos, que no consumen drogas ilegales que los que las consumen, aunque el consumo de alcohol llega a unas cifras de mayor número de consumidores que de no consumidores y en las demás con altos consumos en la vida recreativa, especialmente cuando salen de marcha. Por suerte, esto se circunscribe habitualmente al fin de semana, aunque este tipo de conductas incrementa la probabilidad de que un porcentaje de los mismos tengan problemas de consumo abusivo de drogas o de alcohol y que aparezcan pronto sus problemas asociados, especialmente por el policonsumo recreativo (Calafat, 1999). Pero lo cierto es que estamos asistiendo en estos últimos años a un cambio en los patrones de consumo de sustancias en los jóvenes asociados a esta nueva forma de divertirse. Y este cambio no es sólo característico de nuestros jóvenes sino que es un fenómeno semejante en el resto de los países europeos (Calafat et al., 1999), lo que nos muestra además claramente la creciente homogenización a la que vamos no sólo en la moda, estética, forma de vestir, sino también en los consumos de las distintas drogas.

EL FUTURO

Actualmente nuestro sistema social, tanto debido a los medios de comunicación de masas, el buen nivel socioeconómico que nos permite acceder a muchos productos de consumo, los valores imperantes del hedonismo (Brown, 1988), individualismo, el dinero, etc., lo que se ha llamado la sociedad del bienestar en ocasiones, favorece el consumo de las distintas drogas. Los medios de comunicación de masas, como elemento que tiene gran relevancia en el proceso de socialización, contribuye claramente a ello. Es a través de los mismos donde más se transmiten estos valores, a diferencia de la familia y la escuela que transmite otros valores más tradicionales y centrados en la persona y su educación para afrontar adecuadamente la vida. Aunque la información adecuadamente proporcionada es importante, y los medios de comunicación pueden ser de gran ayuda para transmitir conocimientos, ideas y valores de gran relevancia para la formación integral de la persona, en la práctica no hay adecuación entre la socialización de padres y escuela y la de los medios de comunicación de masas. Nótese que quien suele seleccionar los espacios televisivos son los niños no los padres ni profesores. Y éstos no siempre eligen lo más adecuado ante la gran variedad de oferta (ej., el problema con los contenidos agresivos, violentos y a veces de mal gusto de muchos dibujos animados, películas, programas de variedades o sensacionalistas, etc.).

La permisividad hacia las drogas existente en nuestro medio, empezando por las drogas legales, junto a las ilegales, en forma de consumo, tráfico, intereses económicos, personas implicadas, redes creadas a través de las mismas, etc., junto a su accesibilidad y disponibilidad, hacen que sea de gran relevancia entrenar a las personas en resistir la presión que se van a encontrar en su vida cotidiana para su consumo. Éste es un elemento importante, aunque no constituye toda la realidad del problema. Pero, dado que es un elemento más que va a llevar a distintas personas a probar o no distintas sustancias, cuando no tiene habilidades adecuadas de afrontamiento, o están presentes en esas personas importantes variables de vulnerabilidad para el consumo de esa sustancia o sustancias, aumenta el riesgo de consumo. De ahí, que si no tiene dichas habilidades se puede producir el consumo, seguir consumiendo o incluso correr el riesgo de llegar a ser una persona dependiente de esa o esas sustancias. Pero los procesos no son lineales en todos los casos (Becoña, 1999). Hoy conocemos relativamente bien los factores de riesgo y protección para el consumo de drogas, incluso en distintas etapas evolutivas. Esto hace posible poder diseñar y, en parte, implantar medidas de tipo preventivo que hagan posible, por una parte mitigar o amortiguar los factores de riesgo y, por otra, incrementar los factores de protección. Para ello se han utilizado distintas estrategias desde la información hasta el entrenamiento en distintas habilidades. Siendo realistas, en unos casos estas medidas pueden ser suficientes, pero en otros las medidas tienen que ser mucho más importantes, como el ataque a la pobreza (Jessor, 1991), la mejora de las relaciones familiares, proporcionarles un incremento de las expectativas y de mejores perspectivas de futuro, etc. A nivel técnico conocemos lo que hay que hacer y se ha avanzado mucho en ello en las últimas décadas (Weinberg, Rahdert, Colliver y Glantz, 1998). Pero hay que ser conscientes de que la intervención técnica para preservar la salud choca, con más frecuencia de lo que nos gusta creer, contra enormes intereses económicos que hacen que el avance en este tema sea mucho más lento de lo que sería de esperar. Nuestro sistema social se basa en una economía de mercado. El mercado de las drogas es el mercado número uno en el mundo. De ahí que los intereses que subyacen al mismo son enormes. Controlarlo, por tanto, es difícil. Además, se mezcla el hecho de existir unas sustancias, dentro de las drogas, que son de tipo legal y otras de tipo ilegal. Ello confunde y complica las cosas en ocasiones. Y, además, en unas culturas el consumo de algunas drogas o formas tradicionales de consumo de drogas son legales (ej., hojas de coca en Perú), mientras que en otras no (ej., la prohibición del alcohol en distintos países árabes). En los programas preventivos, ello exige plantear que lo más importante es la persona, no la sustancia, y que lo que se debe hacer no es anatemizar a la sustancia sino entrenar a la persona a que pueda decidir qué hacer con su vida, para a través de esa decisión conseguir los objetivos y metas deseados. Es lo que se ha denominado el modelo de mejora de la competencia (Dusenbury y Botvin, 1992).

Todo lo dicho nos indica que las drogas se están convirtiendo en un elemento cotidiano más. Los adolescentes, especialmente, y los adultos jóvenes, van a tener contacto con ellas porque su disponibilidad es alta y el márketing de conseguir nuevos clientes está bien diseñado y dirigido especialmente a ellos o presentes en los lugares donde se mueven (ej., lugares de ocio y diversión). De ellos va a depender probar o no los mismos cuando se las ofrezcan o cuando quiera experimentar con ellas ser capaces de no hacerlo. Y, también de él va a depender seguir o no consumiendolas una vez que las han probado. Como psicólogos tenemos un importante papel que cumplir, como ya venimos haciendo desde hace décadas, no sólo para poder explicar esta compleja conducta, por los múltiples factores implicados en la misma, sino para poner en práctica efectivos programas de prevención y de tratamiento que se han desarrollado en las últimas décadas partiendo de nuestra ciencia psicológica.

BIBLIOGRAFÍA

Bayés, R. (1990). Psicología oncológica, 2ª ed. Barcelona: Martínez-Roca

Becoña, E. (1999). Bases teóricas que sustentan los programas de prevención de Drogas. Madrid: Plan Nacional sobre Drogas.

Becoña, E. y Vázquez, F.L. (2000). La promoción de los estilos de vida saludables, ¿realidad, reto o utopía?. En J.L. Oblitas y E. Becoña (Eds.), Psicología de la salud. México: Plaza y Valdés.

Blackman, S.J. (1996). Has drug culture become an inevitable part of youth culture? A critical assessment of drug education. Educational Review, 48, 131-142.

Brown, R.I.F. (1988). Reversal theory and subjetive experience in the explanation of addiction and relapse. En M.J. Apter, J.H. Kerr y M.P. Cowles (Eds.), Progress in reversal theory (pp. 191-211). Norht, Holanda: Elsevier Science Publishers.

Cáceres, J. (1998). Terapia de pareja. En M.A. Vallejo (Ed.), Manual de terapia de conducta (Vol 1., pp. 529-562). Madrid: Dykinson.

Calafat, A. (1999). Cultura de la diversión y consumo de drogas en España. Características diferenciales en Europa. En VI Encuentro Nacional sobre Drogodependencias y su Enfoque comunitario (pp. 649-687). Cádiz: Centro Provincial de Drogodependencias de Cádiz.

Calafat, A., Bohrn, K., Juan, M., Kokkevi, A., Maalsté, N., Mendes, F. et al. (1999). Night life in Europe and recreative drug use. SONAR 98. Palma de Mallorca: Irefrea España.

Dusenbury, L. y Botvin, G.J. (1992). Substance abuse prevention: Competence enhancment and the development of positive life options. Journal of Addictive Diseases, 11, 29-45.

Funes, J. (1996). Drogas y adolescentes. Madrid: Aguilar.

Hops, H., Duncan, T.E., Duncan, S.C. y Stoolmiller, M. (1996). Parent substance use as a predictor of adolescent use: A six-year lagged analysis. Annals of Behavioral Medicine, 18, 157-164.

Jessor, R. (1991). Risk behavior in adolescence: A psychological framawork for understanding and action. Journal of Adolescent Health, 12, 597-605.

Jessor, R. (1993). Successful adolescent development among younth in high-risk setting. American Psychologist, 48, 117-126.

Jessor, R., Donovan, J.E. y Costa, F.M. (1991). Beyond adolescence. Problem behavior and young adult development. Cambridge: Cambridge University Press.

Kandel, D. (1996). The parental and peer contexts of adolescence deviance: An algebra of interpersonal influences. Journal of Drug Issues, 26. 289-315.

Kazdin, A.E. (1993). Adolescent mental health: Prevention and treatment programs. American Psychologist, 48, 127-141.

Petterson, P.L., Hawkins, J.D. y Catalano, R.F. (1992). Evaluating comprensive community drug risk reduction interventions. Design challenges and recommendations. Evaluation Review, 16, 579-602.

Plan Nacional sobre Drogas (2000). Observatorio español sobre drogas. Informe nº 3. Madrid: Delegación del Gobierno para el Plan Nacional sobre Drogas.

Quadrel, M.J., Fischhoff, B. y Davis, W. (1993). Adolescent (in)vulnerability. American Psychologist, 48, 102-116.

Takanishi, R. (1993). The opportunities of adolescence- Research, interventions, and policy: Introduction to the special issue. American Psychologist, 48, 85-87.

Weinberg, N.Z., Rahdert, E., Colliver, J.D. y Glantz, M.D. (1998). Adolescent substance abuse: A review of the past 10 years. Journal of the American Academy of child and Adolescent Psychiatry, 37, 252-261.

Westermeyer, J. (1996). Cultural factors in the control, prevention, and treatment of illicit drug use: The earthlings´psychoactive trek. En W.K. Bicker y R.J. DeGrandpre (Eds.), Drug police and human nature. Psychological perspectives on the prevention, management, and treatment of illicit drug abuse (pp. 99-124). Nueva York: Plenum Press.

Material adicional / Suplementary material

Tabla 1. Prevalencia de consumos de drogas en los últimos 12 meses en las personas escolarizadas de 14 a 18 años de edad.

Tabla 1. Prevalencia de consumos de drogas en los últimos 12 meses en las personas escolarizadas de 14 a 18 años de edad.

Figura 1. Modelo comprensivo y secuncial de las fases para el consumo de drogas en la adolescencia de Becoña.

Figura 1. Modelo comprensivo y secuncial de las fases para el consumo de drogas en la adolescencia de Becoña.

Tabla 2. Factores de riesgo para el abuso de sustancias según Petterson et al. (1992)

Tabla 2. Factores de riesgo para el abuso de sustancias según Petterson et al. (1992)

Una vez publicada la revista, el texto integro de todos los artículos se encuentra disponible en
www.papelesdelpsicologo.es
Impact Factor JCR SSCI Clarivate 2024 = 1.1 (Q3) / CiteScore SCOPUS 2024 = 2.2 (Q3)